齐心传递幸福共踏爱心之路为青少年点亮希望
由博爱医院主办、上海商业银行冠名赞助之「上海商业.博爱单车百万行2026」将于2026年3月15日(星期日)在昂船洲大桥举行。这项全港最大型的慈善单车活动去年吸引超过6,000名单车爱好者及善心人士参与,反应热烈。今届活动载誉归来,邀请了香港人气男团MIRROR成员Anson Lo为活动大使;今天(8日)大会邀请到备受喜爱的Monchhichi,联同「爱心之星」三届亚运金牌得主及世界锦标赛冠军黄金宝先生SBS MH,「Star Rider」香港著名的单车运动员吴保利先生、李恩浩先生,以及多位嘉宾现身活动发布会,携手为活动掀开序幕,期望吸引更多人一同参与这个阖家欢的大型慈善单车活动,于筹募更多善款之同时,并宣扬环保健康生活、及加强香港市民对单车安全之意识!
启动仪式预告欢乐嘉年华
多位嘉宾共同为活动揭开序幕,象征着善心旅程正式启航。

博爱医院董事局主席黄晓君女士(左四)、上海商业银行行政总裁林永德先生(右四)、连同一众嘉宾,包括活动「爱心之星」黄金宝先生SBS MH(右三)、博爱医院董事局陈国基博士候任主席MH JP(右二)、曹思豪第二副主席(左三)、王陈鸳鸯第四副主席(右一)、吴泰荣博士第五副主席(左二)以及叶嘉威博士第六副主席(左一),为「上海商业.博爱单车百万行2026」主持启动仪式。
博爱医院董事局主席黄晓君女士致辞时表示,衷心感谢冠名赞助上海商业银行连续九年的鼎力支持,并指该活动已成为全港标志性的慈善单车盛事。她介绍,活动将于2026年3月15日举行,今年特别以象征关怀与希望的卡通角色「Monchhichi」作为主题伙伴,并邀得人气偶像Anson Lo担任活动大使,以及「亚洲车神」黄金宝出任爱心之星。活动路线将途经青沙公路、昂船洲大桥、汀九桥等地标,参加者完成挑战后更可参与嘉年华。黄主席强调,是次筹得善款将全数用于博爱医院青少年服务,支援年轻人的心理辅导、职业培训等发展需要,并诚邀全港市民、企业及单车爱好者齐参与,以行动共襄善举。

博爱医院董事局主席黄晓君女士致辞,并呼吁不论男女老幼一同踊跃参与
「上海商业.博爱单车百万行2026」,实行寓运动于慈善。
冠名赞助上海商业银行行政总裁林永德先生致辞时表示,上海商业银行于香港成立75周年,亦是我们连续第九年冠名赞助「上海商业.博爱单车百万行2026」。我们积极服务社会,透过支持博爱医院社区服务,履行企业社会责任,共建关爱共融社会。

上海商业银行行政总裁林永德先生致辞
记者招待会的互动环节中,黄晓君主席与林永德总裁亲自踏上E-Bike,进行了一场别开生面的「爱心里程」对决。现场萤幕实时显示速度与里程,两位领袖奋力向前,台下嘉宾与传媒纷纷打气。比赛最终以平手圆满结束,象征着博爱医院与上海商业银行紧密合作、并肩同行的伙伴关系。

【比赛花絮】

「Star Rider」著名单车运动员吴保利先生,李恩浩先生和三位KOL郑丽莎小姐,司徒兆殷小姐,以及张柏鸿先生连同主题伙伴Monchhichi为「上海商业.博爱单车百万行2026」助力。
黄晓君主席与林永德总裁即场作出暖心宣布:博爱医院董事局将捐出港币十万元,鼓励大众以行动支持这项慈善盛事。上海商业银行亦同步捐出港币十万元,期望这份心意能唤起更多善心人士积极响应,共同推动公益,携手传递博爱精神。

支票捐赠仪式见证善心倍增
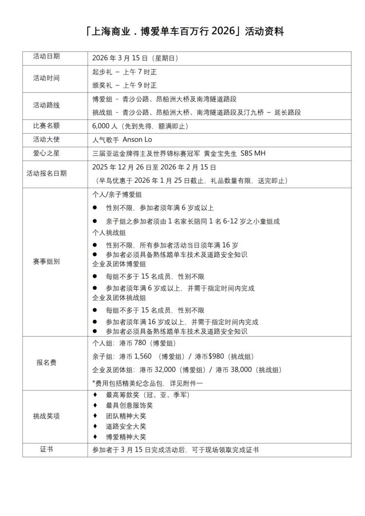
「上海商业.博爱单车百万行2026」将分为「博爱组」和「挑战组」两个参赛组别。「博爱组」将沿用历年广受欢迎的路线:由青沙公路出发前往昂船洲大桥,途径南湾隧道,全程约13公里。沿途可饱览昂船洲大桥、蓝巴勒海峡及维港的海天一色。而「挑战组」的路线则将延长至汀九桥,全程约21公里,让参加者有机会目睹不一样的风景。
活动由即日起至2026年2月15日接受报名,「博爱组」参加者须年满6岁,而「挑战组」则须年满16岁。两组别均可以个人组或企业及团体组参加。参加者可于活动网站进行报名,并展开挑战。活动最新消息亦可密切留意Facebook专页。
「上海商业.博爱单车百万行2026」另设「最高筹款奖」、「最具创意服饰奖」等多个奖项,以鼓励参加者挑战自我,并呼吁亲友捐款支持,共襄善举!奖品丰富,快来施展浑身解数,与家人一同全力冲刺!
活动当日,将于香港专业教育学院(青衣)举办健康生活嘉年华,除了颁奖典礼外,还将有精彩表演、摊位游戏、慈善义卖及礼品派发等活动,内容丰富,不容错过!
为支持各出心出力的单车健儿,所有参加者均可获活动限定的Monchhichi特别版选手包,包括Monchhichi主题单车衣一件、主题3L防水袋一个,以及主题行李带一条,如于2026年1月25日前成功报名,更可额外获得Monchhichi主题毛巾一条。得到Monchhichi朋友仔的支持,相信各位大小朋友都将充满力量,尽情享受这段奇妙单车之旅!
本次活动更推出「无限踩」通行证与特别版单车衣,欢迎各位参加者加购。这特别版单车衣设计独特、极具收藏意义,既是活动的专属回忆,也能持续展现您对慈善的支持。诚邀有兴趣的参加者把握机会,为这次爱心骑行增添一份特别纪念!
冠名赞助:上海商业银行
翡翠赞助:Ec InfoTech Limited、SOCAM Development Limited
黄金赞助:汤齐修先生BBS MH JP、恒基物业管理部-恒爱义工队
大会指定饮用水:蓝松天泉
场地赞助:香港专业教育学院(青衣)
场地支持:香港资讯科技学院
礼品赞助:马百良、大航假期、十二味、24/7 FITNESS、Ocean Spa、Spider Outdoor、Goatfitgear、香港小轮(集团)有限公司、鸿福堂、美的电器(香港)有限公司、鎭洋兄弟单车公司、Shimano、Giant、Liv、Cadex、CST、Finishline、Pro、Tern、Super B、ALP Creation Company Limited、HEXA.GO、海洋公园
支持单位:香港单车总会、葵青民政事务处、葵青区议会、荃湾民政事务处、荃湾区议会、元朗民政事务处、元朗区议会、医疗辅助队、入境义工队、海关义工队、消防义工队、爱群义工队、海之心义工队、协力共融义工队、恒香老饼家、Cryptopanda、Top Bowl Tenpin Bowling、香港灵锋广告有限公司、Locobike、恒宝旅运有限公司、太兴集团、富城集团、合和商场、南丰集团、恒益物业管理有限公司、天星小轮、新渡轮、赛马会体艺中学
*排名不分先后

本文内容转载自:商广网,原标题《「上海商业.博爱单车百万行2026」记者招待会》,版权归原作者所有,内容为原作者独立观点,不代表本站立场。所涉内容不构成投资消费建议,仅供读者参考。